编者按
在全球气候变化大背景下,自然灾害发生的频率和强度不断上升,造成人员伤亡和重大经济损失,已成为经济社会可持续发展的严峻挑战。兹分享德国国际合作机构(GIZ)资助的“气候风险与适应”(ClimateRiskandResilience,CRR)项目的国内外案例总结,该项研究内容与老牛基金会、壹基金、中国农科院环发所、北师大风创中心合作开展的“气候变化背景下自然灾害风险应对策略研究与实践项目”殊途同归。本文纽约与深圳案例的详实对比分析,可以帮助扩展视野、启发创新灵感,为我们的“社会组织参与自然灾害风险应对策略研究”提供基础科学背景与技术支撑。期待有更多伙伴共同关注和参与适应气候变化的灾害风险应对行动,提升公众对气候变化下自然灾害应对的科学认知,切实提升城市及城乡结合地区的气候变化适应能力,保障生命财产安全和经济社会的可持续发展。
转载来源:气候风险与适应项目CRR
城市适应气候变化的洪水风险管理投资优先事项
——纽约和深圳比较研究
作者|许吟隆 中国农业科学院农业环境与可持续发展研究所
编辑|德国国际合作机构(GIZ)祁岚、任映映、丁敏钊
摘要
本文首先回顾气候变暖背景下极端天气气候事件发生的趋势以及城市洪水灾害加剧的原因。一、城市化进程加速城市人口的聚集和社会财富的高度集中,受气候变化影响的暴露度增加;二、气候变暖加剧河水泛滥、山洪、风暴潮、冰川融化等极端气候事件引起的洪水风险,而海平面上升进一步加剧沿海城市的洪水淹没危险性;三、在城市扩张的过程中自身基础设施与管理的不完备,包括不透水的城市下垫面、不通畅的城市排水系统、不合理的城市规划布局、不完备的城市管理体系,城市面对洪水灾害的脆弱性加大。
随后以纽约、深圳为例,对已经采取的适应措施进行系统总结,并且提出当前城市适应存在科技支撑、适应行动的针对性及资金机制创新不足等问题。为加强适应气候变化的洪水灾害管理,从城市发展的内因上考虑,须减轻城市受洪水灾害影响的暴露程度,降低城市各个方面对于洪水灾害的脆弱性;从外因上考虑须要降低由于气候变暖而加剧的河水泛滥、山洪、风暴潮、冰川融化等现象引起的洪水风险。当前适应气候变化的洪水风险管理,需要大力提升适应能力,其优先事项包括三个方面:首先需要绘制洪水淹没风险图,制定适应性的建筑设计规范,提高公众意识、建设韧性社区,完善风险分担和转移机制如巨灾保险等;其次需要加强应急响应能力,加强洪水的监测和预警,完善应急预案,加强备灾物资储备;再者就是需要完善适应效益评估工具,支持适应决策。
01
背景
2021年8月份发布的政府间气候变化专门委员会第6次评估科学评估报告(IPCC,2021)显示,相对于工业化前的气候状态,当前全球已平均升温1.09℃(最新的数据是已经升温1.1℃)。与全球变暖的整体趋势相对应,极端天气气候事件明显增加。对已经发生的极端天气气候事件进行的检测分析表明,当前全球升温1℃,十年一遇的高温、干旱、洪水发生频率分别是1850-1900气候稳定时段的2.8倍、1.7倍、1.3倍;预估在《巴黎协定》全球温控目标1.5℃/2℃情景下,相对于1850-1900时段,十年一遇的高温、干旱、洪水发生频率分别会增加到4.1倍/5.6倍、2.0倍/2.4倍、1.5倍/1.7倍。由于大气中温室气体浓度持续不断增加,增强的温室效应会造成额外吸收的能量在地球系统中大量积聚,在其达到新能量平衡的过程中,释放的能量会加剧水汽的输送循环,极端强降水事件的发生频次增加、强度增大,会造成前所未有的气候灾害。以郑州7.20暴雨洪灾为例,2021年7月20日郑州国家气象站测得最大日降雨量为624.1毫米,一天的降水量几乎与郑州平均年降雨量(640.8毫米)相当,也是建站以来测得的日降雨量最大值(189.4毫米,1978年7月2日)的3.4倍。
2021年联合国环境规划署发布的排放差距报告(UNEP, 2021a)表明,按照目前各国提交的自主贡献承诺,到本世纪末全球将要升温2.7°C以上(最新的差距报告是本世纪末全球升温2.8℃)。即使全球兑现了《巴黎协定》的理想目标,成功地将全球升温限制在1.5°C 或2°C以内,许多极端气候风险仍不可避免。因此,UNEP发布的适应差距报告(AGR2021)(UNEP, 2021b)呼吁全球采取紧急行动,加大气候行动实施力度,以适应日益加剧的气候风险。IPCC AR6 第二工作组的评估结论(IPCC,2022)表明,不断加剧的水文气象事件与城市复杂系统相互作用,使城市面临的洪水风险越来越大。究其原因,一是因为城市化进程加速城市人口的聚集和社会财富的高度集中,导致气候变化的脆弱性和暴露度增加;二是气候变暖加剧了河水泛滥、山洪、风暴潮、冰川融化等现象,加大了引起洪水风险的可能性,而海平面上升进一步加剧了沿海城市的洪水淹没危险性;三是城市在扩张的过程中规划管理的不足与自身基础设施的不完善,包括不透水的城市下垫面、不通畅的城市排水系统、不合理的城市规划布局、不完备的城市管理体系,都会加剧城市的洪水风险。已有的记录显示,城市地区生命和财产损失日益增加,可能是由单一气候事件引起,也可能是由气候变化所引起的复杂的综合影响的结果。
IPCC AR6 第二工作组的评估报告(IPCC,2022)对国际社会城市适应的综合回顾表明,很多城市都制定了城市适应行动规划,但付诸实施的很少。很多城市适应规划还是局限在减轻气候风险方面。尽管基于自然的解决方案(NbS)成为城市的主流适应措施,但在城市适应中尚未充分考虑发挥适应与减缓的协同效应,并与联合国可持续发展目标(SDGs 2030)相结合以实现城市发展的战略转型。适应差距在全球范围内广泛存在,体现在治理能力、资金支持、基础设施完备度等各个方面。对适应过程监测与评估的缺失,导致城市气候韧性发展路径不清晰。AGR2021明确指出,适应行动存在巨大的资金缺口,发展中国家适应资金的需求是当前投入资金的5-10倍。政府除需要继续加大公共资金的直接投入之外,还迫切需要破除阻碍私营部门投资于气候变化适应的障碍。当前,适应行动的缓慢进展与日益显著的气候风险极不匹配,而在有限的项目中,投资于水风险的项目极少。为避免适应行动落后于急剧蔓延的气候风险,适应规划和行动要对未来的高风险区域/领域给予高度关注。刚刚发布的2022适应差距报告,更是呼吁将适应作为当务之急。如果适应失败,世界将面临更大的风险。
近年来,中国城市面临的洪水风险不断加剧,已成为困扰中国城市可持续发展的瓶颈。超强台风、风暴潮和海平面上升等加大了沿海城市海水倒灌淹没的风险。频发的极端强降水事件,使全国大部分城市面临河水泛滥、内涝加剧的风险。同时,不透水的城市下垫面、排水设施不畅、泄洪能力不足、应急体系不完善、绿地面积急剧缩小、城市基础设施建设标准不高等,使城市内涝问题日益严峻。
AGR2021从适应规划、融资机制、行动实施三个方面回顾全球城市适应气候变化的进展。开展有效的适应行动,首先要针对城市所面临的气候风险进行科学合理的适应规划,在制定适应规划时,一个普遍存在的问题是确定气候适应投资所要完成的事项,其降低气候风险、增加气候韧性的具体指向性不强,各利益相关者的职责不清晰,阻碍了城市适应行动的开展。本报告选取纽约、深圳作为国际国内典型城市适应案例,对已经采取的适应措施进行梳理分类,分析哪些关键因子在降低气候风险、增强城市气候韧性方面发挥了怎样的作用,另外,通过分析当前适应差距,尝试揭示其发挥作用的内在机制和实现适应目标的可行路径,提出增强适应行动针对性、创新适应资金机制的建议,以撬动各种资源的资金投入城市适应行动,拓宽适应资金渠道,使有限的资金发挥最佳适应效益。
02
案例分析
✦
国际案例分析——纽约
✦
纽约市一直面临严重的风暴和海平面上升带来的风险。纽约有520英里的海岸线,面临海平面上升、风暴潮加剧所带来的洪水风险。在过去的100年里,纽约的海平面已经上升了1英尺,而未来将以每20年增加10 英寸的速率上升,人居设施、基础设施将更进一步地暴露于气候的危险性之中。纽约需要面对双重挑战,既要为减缓气候变暖做贡献,又要为气候变化带来的不可避免的影响做好准备。在2012年遭受“桑迪”飓风的侵袭后,纽约市于2013年发布了建立更强的韧性城市的行动规划,包括 250 多个适应行动,目的是保护城市的海岸线、建筑线和生命线,加强交通系统、电力电信、医疗系统等基础设施系统,以应对未来的气候风险(Solecki, et al., 2017)。
纽约适应气候变化的洪水风险管理整体思路为:基于已有的科学认知,提高建设标准和规范,增加建筑物、基础设施、自然资产的韧性;提升对气候韧性的认识,明确海岸带风暴潮防护可采用的措施;研究气候相关事件对健康的影响;做好脆弱社区的应急准备,保障纽约居民的人身安全。
适应目标为:相对于2005年的排放基准水平,GHGs排放减少30%以上;增强社区、自然生态系统和基础设施应对气候风险的韧性;构建人工和自然生态环境以提升城市韧性;保护公众免受气候变化威胁;增强应对极端气候事件的物资储备;加强信息化建设,创建韧性社区。在开展应对气候变化的行动规划时,纽约既考虑到气候变化是一项全新的工作,设计了气候变化的专项行动,又考虑到应对气候变化与原有工作紧密相关,与原有工作协调同步开展。
以下分适应气候变化的专项行动和协同行动两个方面总结纽约市减轻洪水风险的适应行动措施。
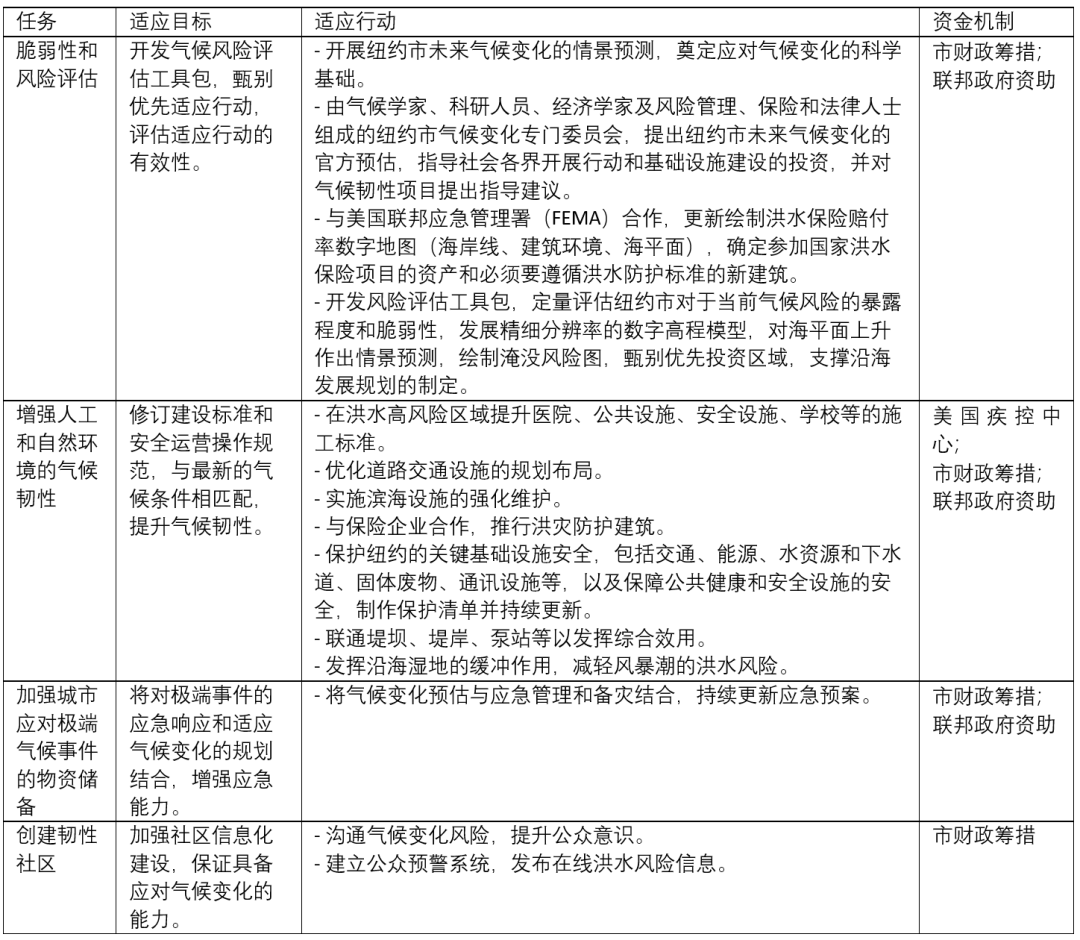
纽约——减轻洪水风险的适应气候变化专项行动
适应气候变化,首先要对气候变化导致的城市系统脆弱性和未来气候风险进行评估,然后甄别优先事项,开展有针对性的行动。在纽约应对气候变化的行动中,对人工的和自然的环境进行改造,增强气候韧性,是其中一个重要的方面。对于洪水风险来讲,应急管理是重中之重,而韧性社区建设是城市适应的细胞单元,抓好社区适应工作,是开展城市适应的切入点与抓手。纽约市采取的减轻洪水风险的适应措施见表1。
表1 纽约市采取的减轻洪水风险的适应措施

纽约——减轻洪水风险的协同行动
城市的洪水风险管理,涉及城市市政各个部门、体现在各个方面。纽约在涉及适应气候变化的城市交叉议题方面开展了大量工作,本报告主要总结以下方面的工作:
- 在城市布局上,减少交通对汽车的依赖,从而减少能源消耗,将能源利用效率的标准与资金分配和城建结合起来。
- 在公园和绿地建设方面,发起“植树100万棵”的倡议,建造能减少温室气体排放的同时,具备蓄滞雨洪水功能的绿色走廊。
- 在河网水系建设上,增加捕获、滞纳雨洪水的能力。做好绿色基础设施建设规划;在污水处理和下水道建设的资金投入上,以更好地应对暴雨导致的洪水积聚为目标指向;保护现有湿地,并进一步扩展湿地面积以阻滞风暴潮洪水的蔓延。
- 在交通领域,发展可持续的出行方式(包括步行道、自行车、汽车、地铁、轨道交通、航运等),减少温室气体排放。
- 在能源规划上,减少建筑物的能源消耗,投资减少化石燃料使用的能源基础设施建设,持续进行能源改造和升级。
以上各相关部门的适应措施汇总于表2。
表2 纽约市采取的减轻洪水风险的协同措施

注:除以上6个领域外,还包括“棕区”(即废弃的老工业区)、空气质量、固体废弃物三个领域,针对本报告集中讨论的洪水风险,这些领域主要涉及的是水质问题,其采取的措施有选择性地并入了相关部门,尤其在保障供水安全方面。
✦
国内案例分析——深圳
✦
2015年国内启动的海绵城市建设试点,综合采取“渗、滞、蓄、净、用、排”等措施,内涝现象与以前相比得到很大的改善,原来的城市积水点明显减少。但据不完全统计,全国30个海绵城市试点中,近半数城市近期曾出现内涝。业内专家认为,海绵城市建设是一个系统工程,需要从更加综合全面的视角来解决城市洪灾问题。
2016年国家发改委、住建部发布《城市适应气候变化行动方案》,并选择28个城市开展适应气候变化试点工作,提出适应气候变化系统性解决方案,包括三个主要方面:一是加强城市规划引领,提高城市基础设施(特别是城市生命线系统、能源设施、交通设施)的设计和建设标准,提高城市建筑适应气候变化的能力,发挥城市生态绿化功能,保障城市水安全,推进海绵城市建设,建设科学合理的城市防洪排涝体系;二是建立并完善城市灾害风险综合管理系统,提升城市应急保障服务能力,加强城市公众预警防护系统建设,建立和完善风险分担机制;三是夯实城市适应气候变化科技支撑能力,加强适应基础理论研究,开发推广关键适应技术。试点工作初见成效,试点城市适应气候变化的能力得到提升。目前城市试点面临的问题包括科技支撑不足、适应资金机制亟待完善、对于如何评估试点城市的适应效果缺少系统的方法学。
刚刚发布的《国家适应气候变化战略2035》强调,要强化城市气候风险评估,调整优化城市功能布局,保障城市基础设施安全运行,完善城市生态系统服务功能,加强城市洪涝防御能力建设与供水保障,提升城市气候风险应对能力。为保障适应行动的实施,同时提出要加强财政金融支撑的保障措施,包括完善财政金融支持政策,引导商业性金融机构投资气候适应项目建设,并且还提出要推动绿色金融市场创新,完善多元化资金支持适应气候变化机制。
深圳强降水频率增加,强对流天气导致雨强增大,自1990年代起台风强度增加,海平面上升、风暴潮等因素叠加,加剧了城市内涝、山体滑坡、水土流失等洪水风险,给深圳经济的可持续发展带来严重影响。
深圳作为海绵城市建设试点城市,生态空间规划完善,也是全国首创巨灾保险的城市,在探索城市气候风险分担与转移方面积累了有益的经验。然而,2018年“山竹”台风过境,深圳滨海旅游设施、道路、建筑设施等受损严重,海水倒灌、生态系统破坏严重。实践表明, 深圳在发挥城市生态系统服务功能、提升基础设施防洪排涝建设标准、灾害应急管理方面还有很大的改进空间。深圳采取的降低洪水风险的适应措施总结如表3(丁宏宇等,2021)。
表3 深圳市采取的降低洪水风险的适应措施

03
差距分析
通过比较,目前城市适应气候变化的洪水风险管理还存在以下问题:
1、科技支撑严重不足。当进行城市适应行动的决策时,需要构建最新的温室气体排放路径下高分辨率的气候情景数据库和用户友好的分析工具,绘制各种温室气体排放情景下重点城市洪水淹没风险图。而对于沿海城市洪水淹没图的绘制,还需要结合海平面上升预测模型、风暴潮模型。由于城市居住人口和基础设施高度密集,需要建立极高精度的高程数据和城市下垫面、城市人口和各基础设施空间分布的基础数据。纽约制定适应气候变化规划,洪水淹没风险图是其制定适应规划的起点,这方面的科技支撑需要加强。
2、适应行动的针对性亟须加强。目前适应目标的确定和气候风险的联系还不够紧密。以洪水灾害为例,适应目标的确定,应是在充分评估洪水淹没风险的基础上,根据经济社会实际状况所作出的计划,即要将未来的洪水风险所降低到的程度。最低的适应目标应是将未来的洪水风险降低到能够维持经济社会的持续发展,在经受极端的洪水灾害之后还能够从灾害中恢复,尽快地恢复生产和生活秩序。总结纽约和深圳的典型案例,绘制适应目标设定和降低洪水风险的对应关系如图1,气候韧性增长目标的实现,就意味着洪水风险的降低。
实现适应目标措施包括管理措施、生态措施(“绿色”基础设施)和工程措施(“灰色”基础设施)三大类,它们在适应目标实现路径中的作用各不相同。
- “灰色”基础设施,即工程措施,起着基础的支撑作用,这类措施增强气候韧性的适应效果是最稳固的。但从工程规划到工程完成需要一定的时间段,对这类措施的选择需要进行详细的、科学合理的“成本-效益”分析,设置过高的标准将造成巨大的资金投入,而过低的标准则不能应对日益加剧的极端气候事件,正确的适应决策是寻求最优“成本-效益”工程的设计方案。
- “绿色”基础设施,即生态系统,其作用具有很强的灵活性,挖掘生态系统的服务功能增强气候韧性,有很大的潜力。生态系统和工程措施结合可以有效增加城市适应的韧性。
- 管理措施是最灵活、最有立竿见影效果的措施,在原有工程措施、生态措施基础上,精心谋划,可以最大限度地发挥“硬件”适应措施的效果,增加城市对于洪水风险的气候韧性。
当前纽约和深圳的城市适应实践缺乏管理措施、生态措施、灰色工程措施之间的有机融合和协调的量化效果分析,因此尚有很大的空间深入挖掘适应潜力以降低洪水风险。充分整合各项适应措施,可以发挥最佳效益、节约大量资金。针对适应目标的设定、适应路径的选择、适应优先事项的确定、适应与减缓的协同以及各类适应措施如何有机融合以发挥最佳适应效益等问题的厘清,将对资金的筹措、融资机制的创新大有裨益。

图1 :气候风险、适应目标确定与适应路径选择
3、资金机制创新不足。投融资机制创新,一直是困扰适应行动广泛深入开展的一个瓶颈。在纽约案例中,既存在“缺少持续稳定的、充足的、合理的资金来源”的问题,也存在“体制机制上的障碍,有些倡议进展缓慢,是因为没有取得州政府或联邦政府的批准、或资金支持”的问题。
深圳是我国巨灾保险首批试点地区,但在洪水淹没风险分析基础上,将保险机制、城市规划建设和资产价值联系起来,还缺乏制度细则。巨灾保险活动当事人的权利义务内容、“三位一体”的巨灾制度如何衔接等关键问题尚不明确,并且巨灾风险分散程度有限,巨灾保险功能尚未发挥,在风险分担和转移方面还有很多工作可做。因此,探索有效的资金机制,是今后城市适应降低洪水风险的一个重要问题。
04
城市适应投融资优先事项
《国家适应气候变化战略2035》提出,保障适应行动实施要完善财政金融支持政策,推动绿色金融市场创新,构建气候投融资保障体系,特别是要开展气候投融资地方试点,建立气候投融资项目库,推动气候投融资模式机制创新,构建气候投融资保障体系等。我国在2021年12月发布的《关于开展气候投融资试点工作的通知》基础上,遴选了一批气候投融资试点,通过开展气候投融资先行先试,进一步开拓气候投融资的资金渠道,推动气候投融资产品与服务的创新,探索气候投融资发展模式。本节结合纽约、深圳的案例分析,以城市洪水灾害为例,讨论适应气候变化优先事项选择的基本逻辑基础,即如何将有限的资金用到需要的地方,在做适应行动决策时 “有据可依”,在确定适应投资时“有的放矢”。
表4 城市洪水灾害风险管理适应气候变化的投融资优先事项

通过以上分析,可以得出如下对气候适应资金机制创新的启示:
1)能力建设是当前需要投资的最优先事项。首先要意识到暴雨发生频率和强度上升(如郑州的7.20暴雨灾害),是全球气候变暖背景下洪水灾害发生的新特征。对于未来洪水淹没风险图的绘制,基础是要建立未来各种温室气体排放情景下的数据库,以及建立各种相关数据库(Knowledge Infrastructure)。目前的监测预警系统、备灾物质储备、决策与效果评估工具等,还很不完善,需要大力加强。
2)重大基础设施的投资,目前以公共资金投入为主。除此之外,政府部门制定韧性城市发展规划和建设规范,发布投资指南和基础设施建设清单时,需要明确是在哪些方面入手降低洪水风险,如暴露程度、脆弱性、洪水胁迫的强度等。另外,还需要撬动社会资金的投入,引导社会资金和公共资金形成合力,提升城市整体应对洪水风险的能力。各利益相关方应根据其自身所面临的洪水风险增加适应气候变化所需要的额外投资,如提升建设标准、规避高风险区域、加强备灾物资储备等。
3)NbS是一个社会公益组织和个人着力的切实可行的抓手,需要出台优惠政策鼓励微小绿地建设(如都市农业与社区花园建设、绿色屋顶建设等)等行动,积少成多,最大限度的发挥城市绿地的蓄滞洪能力,降低洪水风险。
表2*:Funding: General Fund/Existing Public Funds Grants, Bonds & Loans, Taxes & User Fees
关于CRR
气候风险与适应(Climate Risk and Resilience, CRR)是受德国联邦经济合作与发展部(BMZ)委托,由德国国际合作机构(GIZ)执行,与瑞士再保险(Swiss Re)建立的公私合作伙伴关系项目。该项目旨在加强中国城市及城乡结合地区的气候适应能力,以减少人员伤亡和经济损失。该项目将从技术上支持试点城市在气候风险综合管理(ICRM)框架下科学评估气候灾害、风险暴露度和风险脆弱性。基于灾害风险分析,相关政府部门将进一步了解气候变化所导致的自然灾害发生概率、频率和强度的上升,定位资产地理位置,评估资产价值,量化潜在经济损失。试点城市将综合社会经济影响纳入考量,针对选定的城区及其周边农村采取符合成本效益的适应措施,以适应气候变化、加强综合风险管理意识,保护居民、企业、公共及个人财产。同时,CRR项目将搭建国际交流的平台,促进亚洲国家之间的经验分享。


